Expert 3D Design Solutions for Oil & Gas & Marine Projects
Tapasvi Engineering Services – Where Precision Meets Innovation
Build with Precision. Design with Confidence.
15+ Years of Unmatched Excellence in Plant Design
112+
Projects Successfully Delivered
15+
Years of Proud Industry Experience
10000+
Hours of Dedicated Engineering Work
100%
Client Satisfaction Rate
Build Your Dream
Quality Services

Leica Cyclone 3D Modeling
Tapasvi Engineering Services provides advanced point cloud processing and 3D modeling using Leica Cyclone—ensuring precise, high-detail plant and infrastructure design from laser-scanned data.

AutoCAD 3D
We deliver accurate 3D CAD drawings tailored for oil & gas and marine plant projects, using AutoCAD 3D to streamline design, engineering, and project execution with precision.

BIM Modelling
Tapasvi Engineering Services develops intelligent Building Information Models that support efficient planning, design coordination, and lifecycle management for complex plant environments.

FARO Scanning
High-resolution laser scanning with FARO technology captures detailed point cloud data of existing structures—enabling accurate modeling, analysis, and design integration.

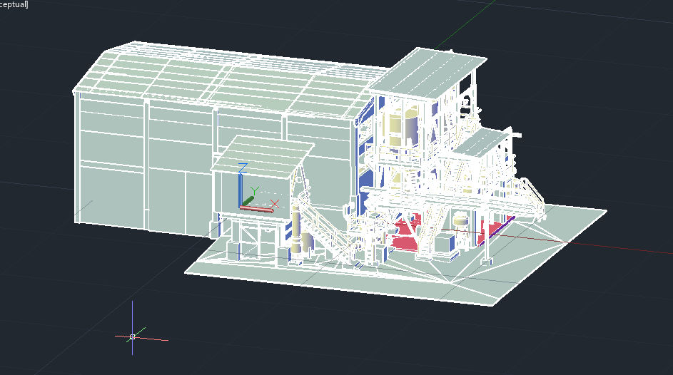
3D Plant Modelling
Detailed 3D models of oil & gas and marine plants using laser scan data and CAD tools—ideal for design validation, retrofitting, and long-term maintenance planning.

GIS Mapping & Analysis
GIS-based mapping and spatial analysis solutions to support accurate infrastructure planning, asset tracking, and smart decision-making for engineering projects.
Sustainability
Committed to Safe, Accurate, and Future-Ready Design
We Follow Best Practices
- Sustainablility
- On-Time Project Delivery
- Modern 3D Technology
- Intelligent & Accurate Designs
Sustainability
Transforming Design for a Safer Tomorrow
Rajahmundry
Lalacheruvu Rajamahendravaram, Andhra Pradesh
Kakinada
Kakinada, Andhra Pradesh
The Team
Our Experts

Srinivas Padilam
Chief Executive Officer (CEO)

Satya
Project Manager
Our Latest Projects
Offshore Platforms
Offshore Platforms
Offshore Platforms
HPCL India
What Our Clients Say
Testimonials
Project Engineer
Priya Nair
The 3D modeling precision from Tapasvi Engineering Services exceeded our expectations. Truly professional and reliable throughout the project.
Plant Design Specialist
Nikhil Kapoor
The attention to detail provided by Tapasvi Engineering Services helped us avoid costly rework. Highly recommend their AutoCAD and Cyclone services.